1. Gerrit 을 이용한 코드리뷰 시스템
Gerrit 은 코드 리뷰 기능과 Git 서버 저장소 관리 기능을 제공하는 웹 기반 코드 리뷰 시스템이다.
온라인으로 코드의 변경 사항을 비교하고 토론할 수 있으며, 변경 사항을 반영하거나 추가 작업을 진행하거나 또는 변경 사항을 버릴 수도 있다.
Gerrit 은 수정한 코드를 적용하려면 일정 점수 이상의 코드리뷰 점수를 획득해야 최종적으로 해당 코드를 Gerrit의 중앙 저장소에 반영할 수 있다.
Gerrit 사이트에서 아래와 같이 코드의 변경점을 확인할 수 있다.


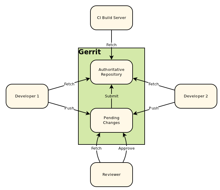
2. Gerrit의 저장소 관리
Git의 저장소에서와는 달리 Developer1과 Developer2, CI Build Sever는 최신 소스를 가져올 때만 중앙 저장소(Authoritative Repository)를 사용한다.
변경 사항을 적용(push)할 때는 별도의 영역(Pending Changes)에 변경 사항으로 저장한다.
리뷰가 끝나 변경 내용이 적절하다는 평가를 받으면 최종적으로 소스가 중앙 저장소에 반영된다.

'IT' 카테고리의 다른 글
| 아날로그(LP)와 디지털(CD)의 음질적 차이 (0) | 2022.06.11 |
|---|---|
| Yocto 프로젝트란? (0) | 2022.06.05 |
| Bash Shell 실행 디렉토리에 파일 존재여부 확인 하기 (0) | 2022.05.22 |
| Linux Bash 스크립트 파일 실행위치 확인하기 (0) | 2022.05.21 |
| CI(Continuous Integration) System 이란? (0) | 2022.05.08 |